Groupe hydraulique Loading Systems 232 HDA – benne relevable 1 V, 1,5 kW
Groupe hydraulique Loading Systems 232 HDA – benne relevable 1 V, 1,5 kW est en rupture de stock et sera expédié dès qu’il sera de retour en stock.
Description
Description
Unité hydraulique pour systèmes de chargement 232 HDA – Lèvre repliable 1 V
Groupe hydraulique haute performance pour rampes à lèvres repliables Loading Systems type 232 HDA. Montage direct, conception robuste et solution idéale comme alternative fiable au groupe d'origine.
Présentation du produit
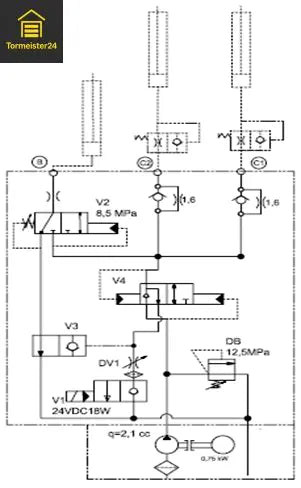
Ce groupe hydraulique a été spécialement conçu pour les bennes à clapet Loading Systems à distributeur unique (type 232 HDA). Son réservoir d'huile linéaire de 5 litres, son moteur de 1,5 kW haute puissance et sa compatibilité directe avec les flexibles permettent un remplacement rapide sans adaptateurs.
Données techniques
201001039
Rebord repliable 1 V
Systèmes de chargement 232 HDA
1,5 kW (triphasé)
230 / 400 V – 50 Hz
4,5 L/min
24 V CC / 18 W
5 L en plastique, monté linéairement
508 × 258 × 201 mm
13,5 kg
Morceau
Systèmes de chargement
Avantages
- Parfaitement adapté aux systèmes de chargement à lèvres articulées de type 232 HDA
- Moteur extra puissant de 1,5 kW pour une fiabilité de fonctionnement élevée
- Peut être monté directement – aucun adaptateur ni modification requis.
- Support réglable pour un positionnement optimal sur la table élévatrice
- Alternative abordable et fiable à l'unité d'origine
- Délais de livraison courts
Application et assemblage
Le groupe hydraulique est monté directement sur la rampe à rebord repliable et l'alimente de manière fiable en puissance hydraulique. Le support de montage standard permet un alignement précis et une fixation stable.
Exemple pratique
Le bloc hydraulique d'origine défectueux d'une rampe à lèvre repliable Loading Systems Type 232 HDA (modèle ancien) a été remplacé. Le nouveau bloc hydraulique a pu être installé sans adaptateur et a immédiatement rétabli le fonctionnement sûr de la rampe.
Catégories et accessoires pertinents
FAQ – Foire aux questions
Pour quels types de rampes cet appareil est-il adapté ?
Pour les systèmes de chargement à lèvres articulées avec une vanne HDA de type 232.
Un adaptateur est-il nécessaire pour le montage ?
Non, l'unité est conçue spécifiquement pour les tuyaux d'origine.
S'agit-il d'une pièce d'origine ?
Non, c'est une alternative de haute qualité et abordable à l'unité d'origine.
L'unité est-elle pertinente en matière de sécurité ?
Oui, c'est un élément clé pour le fonctionnement sûr de l'installation de chargement.
Demandez dès maintenant un devis pour le groupe hydraulique destiné aux systèmes de chargement 232 HDA.
Parfaitement adapté, puissant et économique – le groupe hydraulique optimal pour votre rampe à rebord repliable de Tormeister 24.
Obtenez des conseils dès maintenant
Instructions de livraison
Instructions de livraison
Options d'expédition | Coûts et délais de livraison
Allemagne
- 5,90 € (1 à 8 jours ouvrables)
- Valeur de commande à partir de 300,00 € gratuit (1 à 8 jours ouvrables)
- Portes de garage gratuites (4-5 semaines)
Autriche
- 13,00 € (1 à 8 jours ouvrables)
- Valeur de commande à partir de 300,00 € gratuit (1 à 8 jours ouvrables)
- Portes de garage 90,00 € (4-5 semaines)
Luxembourg
- 13,00 € (1 à 8 jours ouvrables)
- Valeur de commande à partir de 300,00 € gratuit (1 à 8 jours ouvrables)
- Portes de garage gratuites (4-5 semaines)
Pays vers lesquels nous expédions
Allemagne, Autriche, Luxembourg*
*hors îles
Instructions de livraison pour portails et portes
Informations de ramassage :
Commande et retrait : Commandez en ligne et récupérez le portail en personne dans notre entrepôt.
Avis de livraison : L'avis de livraison que nous fournissons après la production est provisoire et n'est pas juridiquement contraignant. Les écarts, dus par exemple au volume du trafic ou à des perturbations, ne donnent pas lieu à des réclamations.
Exigences pour le transport gratuit des portails et portes :
-Inclure votre numéro de portable lors de la commande
- Veuillez vous assurer que quelqu'un soit sur place pour réceptionner la marchandise à la date de livraison prévue. Si vous êtes absent, merci de nous contacter.
- Notre livraison s'effectue avec un ensemble de camions de 18 mètres de long.
- Pour le déchargement avec un chariot élévateur embarqué, nous avons besoin de suffisamment d'espace autour du véhicule.
- Votre adresse doit être accessible ; prendre en compte les accès, les virages serrés, les poteaux, les arbres en surplomb, etc.
Points importants :
- Le chauffeur décharge la marchandise à l'adresse indiquée lors de la commande.
- Le déchargement sur d'autres sites est à la charge du client ; Nous ne sommes pas responsables des dommages causés à des lieux de déchargement dangereux.
- S'il y a des problèmes d'espace pour le déchargement avec le chariot élévateur embarqué, veuillez vous assurer à l'avance qu'il y a suffisamment de personnel de déchargement.
Cas particuliers :
- Contactez-nous avant de commander si votre adresse n'est pas accessible par camion pour garantir une livraison optimale et éviter les dégâts.
Si vous avez d'autres questions ou des cas particuliers, nous serons heureux de vous aider.
Groupe hydraulique Loading Systems 232 HDA – benne relevable 1 V, 1,5 kW est en rupture de stock et sera expédié dès qu’il sera de retour en stock.
Quels moyens de paiement sont acceptés ?
Vous avez le choix entre les modes de paiement suivants
Paiement à l'avance par virement bancaire, Shop Pay, Visa, Mastercard, American Express, Maestro, UnionPay, Apple Pay, Google Pay, EPS, facture Klarna
Découvrez les meilleurs produits pour votre confort et votre sécurité ! 🚀
Voir toutTormeister24
Découvrez des pièces détachées fiables pour motorisations et commandes de portail. Fonctionnement silencieux, installation facile, sécurité optimale.


